kiali: Rendering Problems on Graph with Big Meshes

Describe the bug There is a rendering issue with big meshes. Geometric elements (services, app) are not being rendered.

The search proved that the element was there but it was not displayed correctly.

Versions used Kiali-ui 1.7.0 (406b17787425c2a7bedfb8f0eb932f18bceaece9) Kiali v1.7.0 (1dfbbba93ea272b01f5ee17eb6a72ec589bf9513) Maistra: 1.0 Openshift: 4.2 Resolution: 2880 x 1800

To Reproduce Steps to reproduce the behavior:

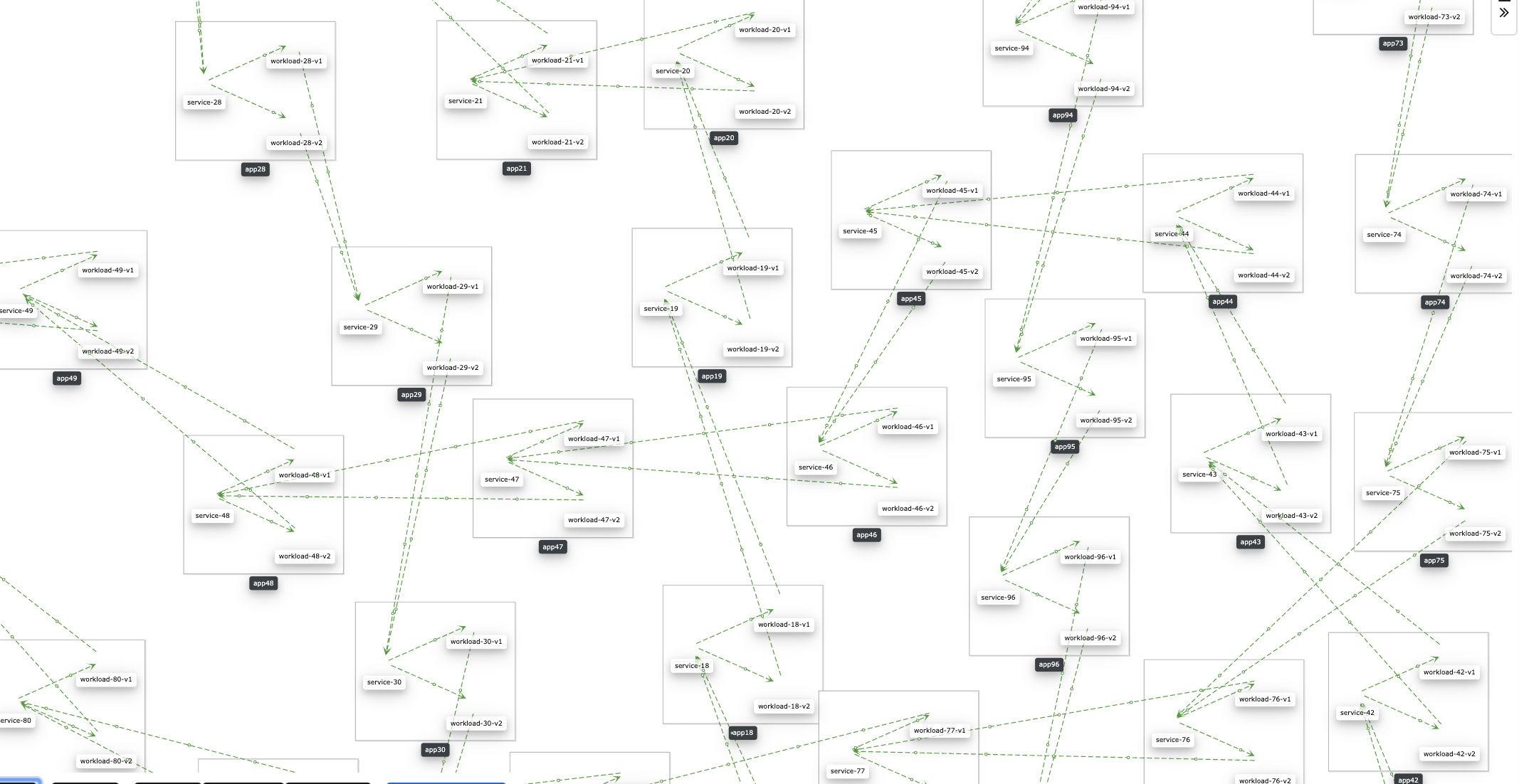
  1. Deploy a big mesh (eg: 100 services).

You can do it by deploying the Scale Mesh on Kiali Test Mesh https://github.com/kiali/kiali-test-mesh/pull/55 - (Clone this pull request, run make deploy-operator and then run SCALE_MESH_NUMBER_SERVICES=100 SCALE_MESH_NUMBER_APPS=100 SCALE_MESH_NUMBER_VERSIONS=2 SCALE_MESH_NUMBER_NAMESPACES=1 SCALE_MESH_TYPE_OF_MESH=kiali-test-circle make deploy-scale-mesh

  1. Click on Zoom in twice fast.

  2. The geometric figures will not be rendered( triangles, squares) - pictures below

Captura de Tela 2019-10-21 às 14 54 28 Captura de Tela 2019-10-21 às 14 55 01 Captura de Tela 2019-10-21 às 14 55 20 Captura de Tela 2019-10-21 às 14 58 12 Captura de Tela 2019-10-21 às 15 38 42

Expected behavior Elements of graph being correctly displayed.

cc @josejulio @jshaughn

About this issue

  • Original URL
  • State: closed
  • Created 5 years ago
  • Comments: 22 (17 by maintainers)

Commits related to this issue

Most upvoted comments

Ok, I was able to reproduce it on @gbaufake box, it looks like something related to cytoscape’s cache. I’m going to ask there for leads.

@josejulio Cytoscape 3.15.0 has been released. I’ll use this issue to perform the update. Maybe it will help. it may also have an effect on https://github.com/kiali/kiali/issues/2514. Or not…